再也不要辜負青春 月薪13600元的學長談歷程
時間:2018-06-25 來源:嵌入式培訓
【學員簡介】
姓名:穆同學
畢業學校:西安**大學
專業:電子科學與技術(光電子方向)
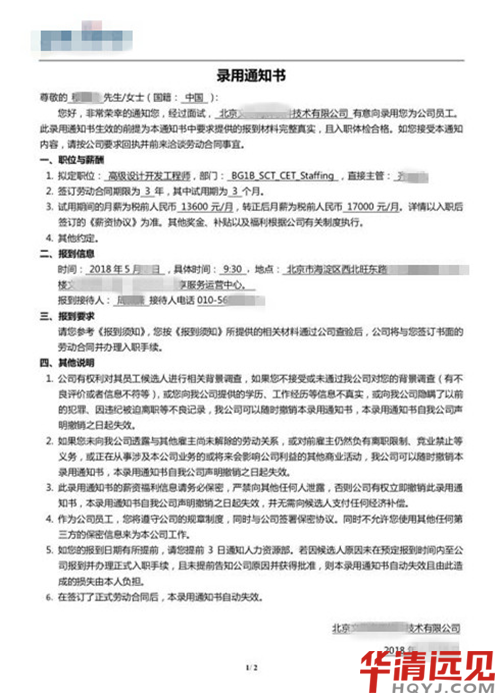
就職公司:北京****軟件技術有限公司
崗位:高級設計開發工程師
薪資待遇:試用期-13600元 / 轉正-17000元
【學員感言】
我是一名畢業三年的大學生,學校是西安**大學。在大學期間,由于對未來規劃不清晰,在畢業的時候考過半年研究生,但終未如愿。在學校學過C語言但不是很系統,所以對于自己C語言水平也沒有一個清晰的認識。在進入到一家通信公司擔任研發助理期間,接觸到了“嵌入式芯片”這一名詞,隨即產生了興趣。于是,開始自學c語言,c++,自己買過一套三套stm32f407開發板進行開發學習,加上自己之前有點數模電基礎,上手很快。于是便上位做了一名stm32開發工程師一職。
我覺得自己對技術開發還是很有興趣的,深知單單只是stm32系列單片機已經不能滿足當前的社會需求。雖然也曾試著去往高層次的linux方向發展,但仍然覺得有些地方沒有人指導就會迷茫。我知道:單單只是自己去看沒有實踐沒有實際的項目經驗是不足以踏入linux開發這一行業的。“紙上得來終覺淺,絕知此事要躬行”!我覺得尤其適用于在嵌入式開發上,我知道華清遠見,也有同學在西安市華清遠見分部學習。搞嵌入式還是信得過華清遠見,后來聽說“星創客”培訓班,都是只招有基礎或者有工作經驗的培訓5個月。雖然時間多一個月,學費也多一些,但我覺得星創客是一個負責任的培訓班,希望能進入星創客5個月,能蛻變為一名精英人才。
作為已經工作了兩年的畢業生,現實的壓力也越來越大。自己不拼一把,真不知道自己有多大實力。看到從北京回來的同學說那里薪資福利,身處二線城市的我深表羨慕。真心覺得自己該為未來拼一次了,我相信,通過自己的努力,拿出高考時那份熱情與耐力,我會成為星創客的優秀畢業生。
其次,大學期間雖說學過c語言,后來又自學了一陣,也能寫出程序在芯片上跑,實現自己想要的功能。但覺得如果進入linux的世界,這點東西還遠遠不夠。我有一顆踏實做技術的心,也深信學好技術對于我對于家庭的期望都是值得的。“再不要辜負青春了!”這是我父親在我要辭職報班學習之前叮囑我的。學好技術,找份好工作,對得起自己,對得起家人!
目前,我已經找到一份滿意的工作,在此,感謝帶過我的老師,一起奮斗的同學,并希望華清越辦越好!

入職Offer
結語:
“再也不要辜負青春”。簡單的一句話寄托了穆同學父親對他的期望與支持,也體現了穆同學即將踏上青春旅途,不畏艱難,奮勇向前的決心!在此,小編希望在華清上課的同學們能向穆同學一樣,無論有再多的困難,都要一如既往的堅持下去!青春只一回,不要讓自己后悔!

